Descripción
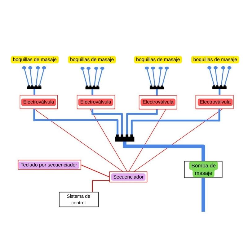
El secuenciador dinámico de masaje Balboa forma parte del sistema de masaje secuencial de la marca.
Se trata de un controlador auxiliar que abre y cierra el suministro de agua de las cuatro electroválvulas (como mínimo) a los grupos de jets estratégicamente instaladas en el spa para obtener la secuencia de hidromasaje deseada.
El teclado de control permite iniciar o detener la secuencia de masaje, elegir entre varios programas de secuencias y detener en cualquier momento el programa en curso.
Muchas marcas han equipado sus spas con el sistema de masaje secuencial Balboa, incluidos algunos modelos de Wellis, Hydro Spas y Blue Lagoon Spas, entre otras. El sistema también se puede instalar posteriormente en un sistema de control compatible. No dude en ponerse en contacto con nosotros para cualquier consulta.
Dimensiones
Altura de la caja: 132 mm
Altura total: 175 mm
Anchura de la caja: 153 mm
Profundidad: 72 mm
Características técnicas
Potencia: 69 W
Alimentación eléctrica: 230 V, 50 Hz
Corriente nominal: 0,3 A
Tensión de salida (hacia las electroválvulas): 24 V AC
Número de electroválvulas: 4 u 8 dependiendo de la instalación
Conexión al sistema de control
El secuenciador no incluye enchufe ni cable








